Instance Verification Kit (IVK)
spin lock @ [29854+24+/linux-3.19-rc1/drivers/usb/dwc2/gadget.c]
Instance Signature: lock
|
The Matching Pair Graph:
|
|
Function Name
|
Control Flow Graph (CFG)
|
Events Flow Graph (EFG)
|
Source Correspondence
|
|
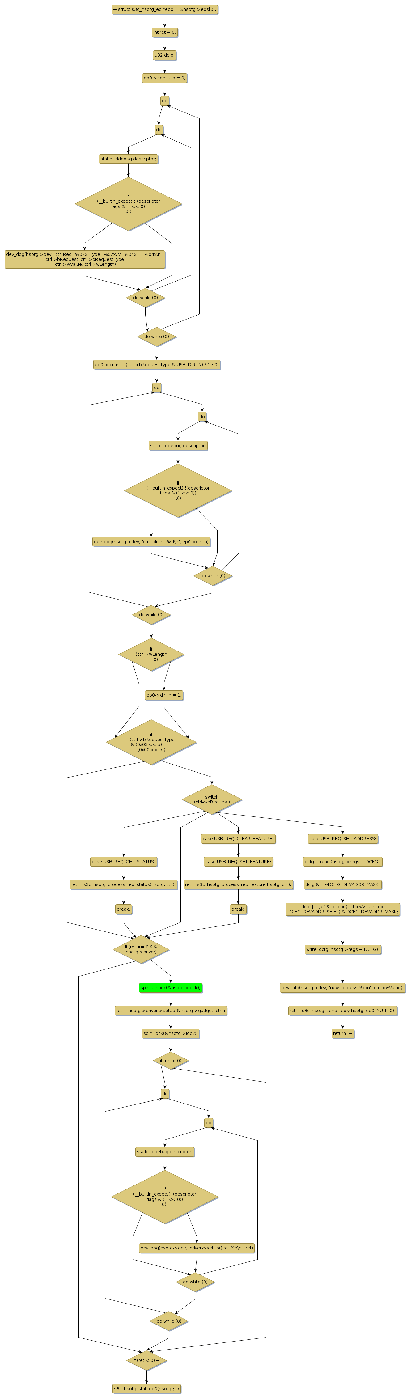
s3c_hsotg_complete_setup
|
|
|
[29584+24+/linux-3.19-rc1/drivers/usb/dwc2/gadget.c]
|
|
s3c_hsotg_process_control
|
|
|
[27488+25+/linux-3.19-rc1/drivers/usb/dwc2/gadget.c]
|